
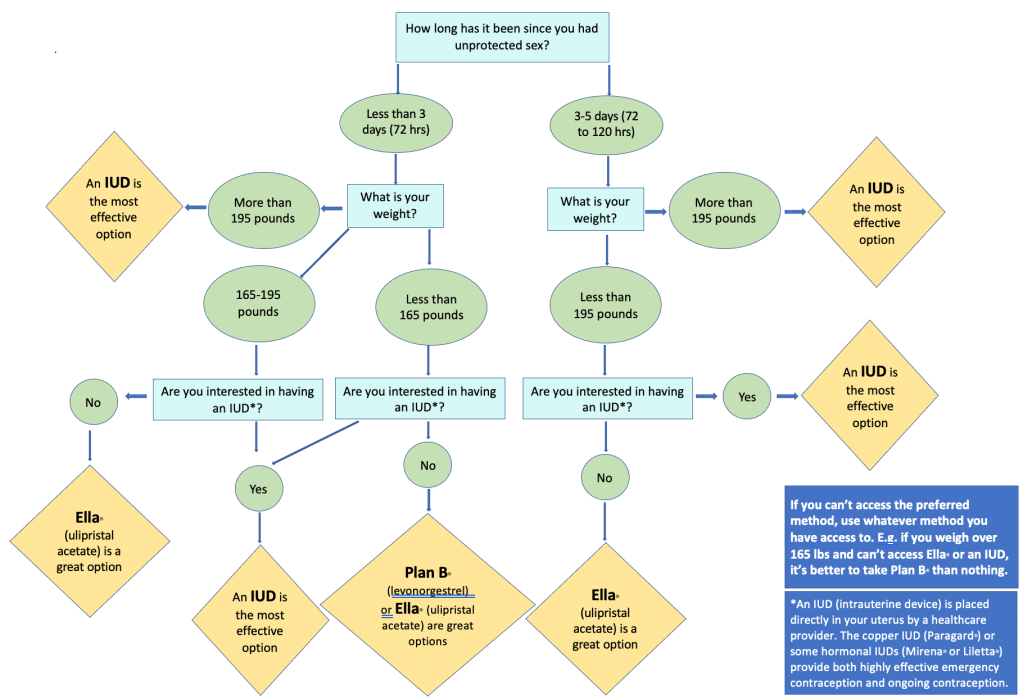
Note: consider emergency contraception if you had unprotected sex anytime in the last 5 days AND you have:
- Missed your pills for >48 hours
- Had your patch removed for >48 hours
- Had your ring out for >48 hours
- If you are >48 hours late starting your pill, patch, or ring after your hormone-free week.
- If the condom broke or you did not use a condom, and you are not using another form of birth control
- If you take Depo-Provera® and it has been >14 weeks since your last shot
This website is not intended as medical advice or as legal advice. Please discuss with your doctor or healthcare provider.